Health Rhythms
Designing for Mental Healthcare at Scale
HealthRhythms | Design Director | 2022-2025
Team: Nate Larson (VP of Product), Cody Jazdzewski (Product Owner), Emily DeLay (Product Owner), Sabreena Rajan (Product Owner), Bethany Schoengarth (Product Marketing)
My role: As Design Director, I led product and UX strategy for a behavioural platform that transformed how we monitor mental health, moving from episodic self-reporting to continuous, passive sensing. The work spanned pharmaceutical trials, healthcare systems, and consumer applications, requiring me to design cohesive experiences across very different contexts while balancing scientific rigor, clinical workflows, and patient wellbeing.
The challenge: Why Are We Still Using 40-Year-Old Mental Health Tools?
Why are we still using self-report tools like the PHQ-9 and GAD-7, created over 40 years ago, to understand today's mental health challenges? These tools are valuable, but they miss what happens between appointments. They rely on memory and episodic check-ins rather than capturing the nuance of daily life.
Could passive data from your phone, movement, sleep, location patterns, offer a more objective view of mental health? Could we build a platform that uses behavioural signals to support patients, clinicians, and researchers in a way that feels intelligent and human?
The complexity:
1. Three distinct environments (pharmaceutical, healthcare, consumer) with conflicting requirements
2. Five stakeholder groups with radically different needs, workflows, and success metrics
3. Sensitive mental health data requiring trust and transparency
4. Multi-channel touch points from Epic integrations to SMS to human coach calls
5. Complex behavioural science that needed translation into something people could understand and use
Research & Discovery
I led research across all stakeholder groups to understand their contexts, constraints, and needs:
Stakeholder | Methods | Key Insights |
Clinicians | 1-to-1 interviews, group sessions, workflow shadowing | Need 1-2 min summaries before appointments; weekly patient triage |
Patients | 1-to-1 interviews, diary studies, usability testing | Want to feel 'seen' not surveilled; welcome passive monitoring |
Researchers | Stakeholder interviews, co-design workshops | Need clean data + compliance monitoring without participant burden |
Emergency Staff | Workflow analysis, system integration testing | Need real-time crisis alerts integrated with existing protocols |
Data Scientists | Collaborative ideation (FigJam), co-creation sessions | Location entropy = strongest predictor but needs translation |

The Breakthrough: One-Sentence Intelligence
Through clinician interviews, we discovered something fundamental:
"Clinicians need to understand 'what happened between appointments' in 1-2 minutes. They don't need another dashboard, they need actionable intelligence that works with their practice, not against it."
This shaped everything. Instead of building complex analytics tools, we focused on translating behavioral data into single-sentence summaries that could integrate directly into Epic workflows.
Design Approach
Rather than three separate products, we created a unified platform with modular components that could flex across contexts while maintaining consistency.
Universal Framework: Three Behavioural Metrics
Working with data scientists, we explored hundreds of passive signals and pushed for a framework that was both scientifically valid and human-understandable:
• Sleep: Consistency and rhythm (irregularity impacts mental health)
• Activity: Movement patterns and range
• Sociability: Location entropy reframed as 'social rhythms': Do you go out? Meet people?
That translation, from 'location entropy' to 'social rhythms', was critical. It made complex AI feel human and earned buy-in from clinicians and patients.
Three Applications
Three distinct experiences were created using the same behavioural foundation, each optimised for different contexts:
1. Pharmaceutical Research Platform (Optum, Sage, J&J)
Challenge: Enable billion-dollar drug trials without introducing placebo effects or participant burden.
Key Touch points:
• Onboarding: Comprehensive consent and sensor setup
• Passive data collection: Invisible to participants
• Discreet notifications: Technical maintenance only
• Researcher dashboard: Real-time compliance monitoring and data quality alerts
The Solution:
'Invisible UX', in order to not interfere with studies participants needed to forget they were in studies after setup. Researchers had live dashboards while maintaining scientific validity. High retention rates were critical for pharmaceutical validation.

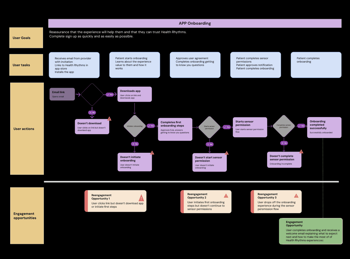
2. Healthcare System Integration (UCHealth)
Challenge: Integrate behavioural data across patient, clinician, and emergency workflows without disrupting 40 years of established practice.
Multi-Channel Experience:
• Patient: Mobile app with behavioural insights adapted to UCHealth branding
• Clinician: Epic integration with assessment information as well as behavioural summaries
• Care coordination: Standalone dashboard for deep-dive analytics
• Emergency: Real-time crisis alerts based on assessment responses
Created behavioural overlays on familiar PHQ-9/GAD-7 assessments rather than replacement tools. This 'enhancement over disruption' approach:
• Reduced clinician resistance by respecting established workflows
• Eliminated administrative burden by digitising paper assessments
• Provided immediate crisis value for emergency teams
"It helped me see things I wouldn't have asked about, without extra time." UCHealth Clinician
3. Direct-to-Consumer Research Platform
Challenge: Maintain engagement over 12-week research studies with cumbersome compliance requirements.
Human & AI Journey:
• Week 0-1: Comprehensive onboarding with human coach introduction
• Weeks 2-12: Behavioural tracking + habit education program (social & circadian rhythms)
• Bi-weekly: Automated assessment reminders via app + SMS
• Monthly: 15-minute human coach calls
The Solution:
In an era of automation overload, we found that minimal human connection (15 min/month) was a game-changer for retention. Human coaches provided the accountability that kept users engaged through complex compliance requirements.

"I liked that it noticed I wasn't going outside. It made me feel seen." Research Participant
What I Learned
Not Every Solution Lives in the Interface
The right intervention might be a well-timed SMS, a thoughtful notification, or a voice call. I learned to think beyond screens and build systems across product, process, and communication.
Enhancement Over Replacement
Rather than disrupting established practice, I created behavioural overlays that enhanced existing tools. This reduced resistance and accelerated adoption by respecting domain expertise.
Translation is a Core Design Skill
Complex behavioural science required constant translation. From 'location entropy' to 'social rhythms,' from algorithms to one-sentence summaries, making AI understandable was as important as the technical implementation.
Human Connection Still Matters
Even minimal human interaction dramatically improved AI-driven experiences. This challenged the assumption that more automation always equals better results.
Impact
Stakeholder | Outcome |
Pharmaceutical | Reliable behavioural data at scale; high participant compliance |
Clinicians | Better patient visibility between appointments; administrative time savings |
Patients | Felt understood, not monitored; reduced reporting burden |
Emergency Teams | Real-time crisis capabilities integrated with existing protocols |
Scientific | Proved behavioural sensing predicts mental health changes accurately |
Reflection
This project shaped how I think about design in complex, regulated industries. The most sophisticated technology needs the most human centred design, not despite its complexity, but because of it.
Working across pharmaceutical trials, healthcare systems, and consumer applications taught me to design for ecosystems rather than isolated users. Every decision required balancing scientific rigor, clinical workflows, patient wellbeing, business needs, and regulatory compliance.
Most importantly, great design isn't about creating perfect systems, it's about designing for the messy reality of how people work, the constraints they face, and the relationships that matter to them.

